肠道菌群中控制阿拉伯聚糖利用的关键遗传因子能缓解便秘?
本期看点

Graphical abstract
功能性便秘(FC)是一种全球普遍存在的人类肠道疾病,全球患病率为10.1%-15.3%。其特征是反复出现少便、排便困难或排便不完全,与心血管疾病、帕金森病、精神障碍、自闭症和结直肠癌有关。胃肠动力受损与肠道微生物生态失调有关,其特征是有益微生物丰度显著减少。益生菌,如双歧杆菌或植物乳杆菌可以改善这种肠道疾病,然而,疗效是菌株依赖的。近日,江南大学翟齐啸、海南大学张家超、香港大学黄适及团队在《Cell Host and Microbe》(Q1,IF:30.3)发表最新研究,旨在确定并系统验证外源性益生菌或常驻肠道菌群如何影响胃肠道运动的关键遗传因素,通过动物实验和临床研究,发现控制肠道微生物组中阿拉伯聚糖利用的关键遗传因素可缓解便秘。总之,该研究解决了益生菌领域的一个关键挑战,即益生菌治疗功效中广泛但未知的菌株特异性。
内容要点
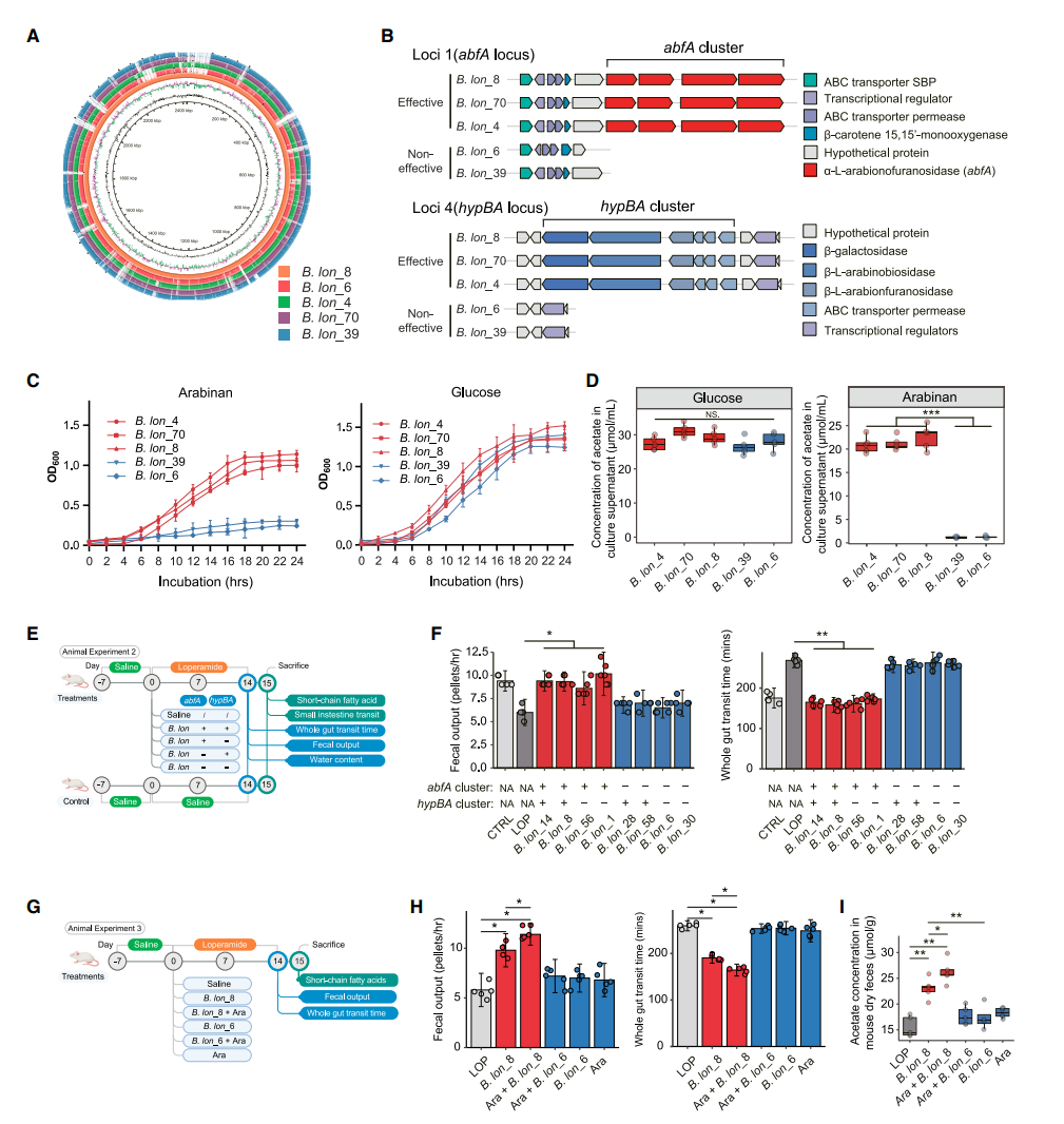
1.构建益生菌长双歧杆菌(Bl)库,通过动物实验和细菌基因组分析,发现改善功能性便秘(FC)的Bl菌株会特异性携带abfA基因簇,可增强细菌对阿拉伯聚糖的利用;
2.abfA基因簇会介导Bl对FC的疗效,其作用依赖于膳食阿拉伯聚糖;
3.开展一项随机双盲对照试验,补充携带abfA的Bl菌株(而非abfA缺陷菌株)可富集利用阿拉伯聚糖的肠菌,增加有益代谢物,进而缓解FC症状;
4.分析多个队列数据表明,abfA丰度可预测FC,通过移植富含abfA的人类粪菌,也可显著改善FC无菌小鼠的症状。

abfA 簇是长双歧杆菌介导的 FC 缓解的关键功能元件
小菌君读后感
益生菌对便秘的治疗效果往往在同一物种的不同菌株间存在很大差异。由于难以捉摸的机制,益生菌的合理选择仍然是医疗保健专业人员和患者的挑战,转化化研究迫切需要基于人类队列的概念验证研究,并结合动物研究的证据。该研究确定了益生菌长双歧杆菌中负责改善肠道蠕动的基因,发现拥有abfA 基因簇的长双歧杆菌菌株可通过增强肠道中对阿拉伯聚糖这类难消化纤维的利用来改善便秘,值得关注和学习。
通讯作者:翟齐啸、黄适、张家超
原文链接:https://doi.org/10.1016/j.chom.2023.10.011